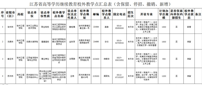
根据《江苏省教育厅办公室关于做好2026年度高等学历继续教育专业和校外教学点设置与管理工作的通知》(苏教办高函〔2026〕4 号)、《江苏省高等学历继续教育函授站(校外教学点)管理办法》(苏教规〔2021〕1号)等要求,我校认真开展学历继续教育办学行为自查、专业设置和校外教学点备案工作。经考察论证并报校长办公会审议通过,拟新增“徐州工业职业技术学院”一个校外教学点,保留“江苏省沭阳中等专业学校、苏州新科文化艺术培训中心和无锡太湖学院”三个校外教学点,现予以公示。
公示期限为自发布之日起五个工作日。如有异议,请在公示期内向徐州工程学院继续教育学院反映。
电话:0516-85754118, 85759257
电子邮箱:cjy@xzit.edu.cn
徐州工程学院继续教育学院
2026年4月21日
附:教学点汇总表

